Open main menu
Ticket
Inventory
Rack
Stuffing
View notifications
Open user menu
Welcome Back,
Menu
Input Cargo In
Ticket
Stock Inventory
Rack
Stuffing
Summary
Guide
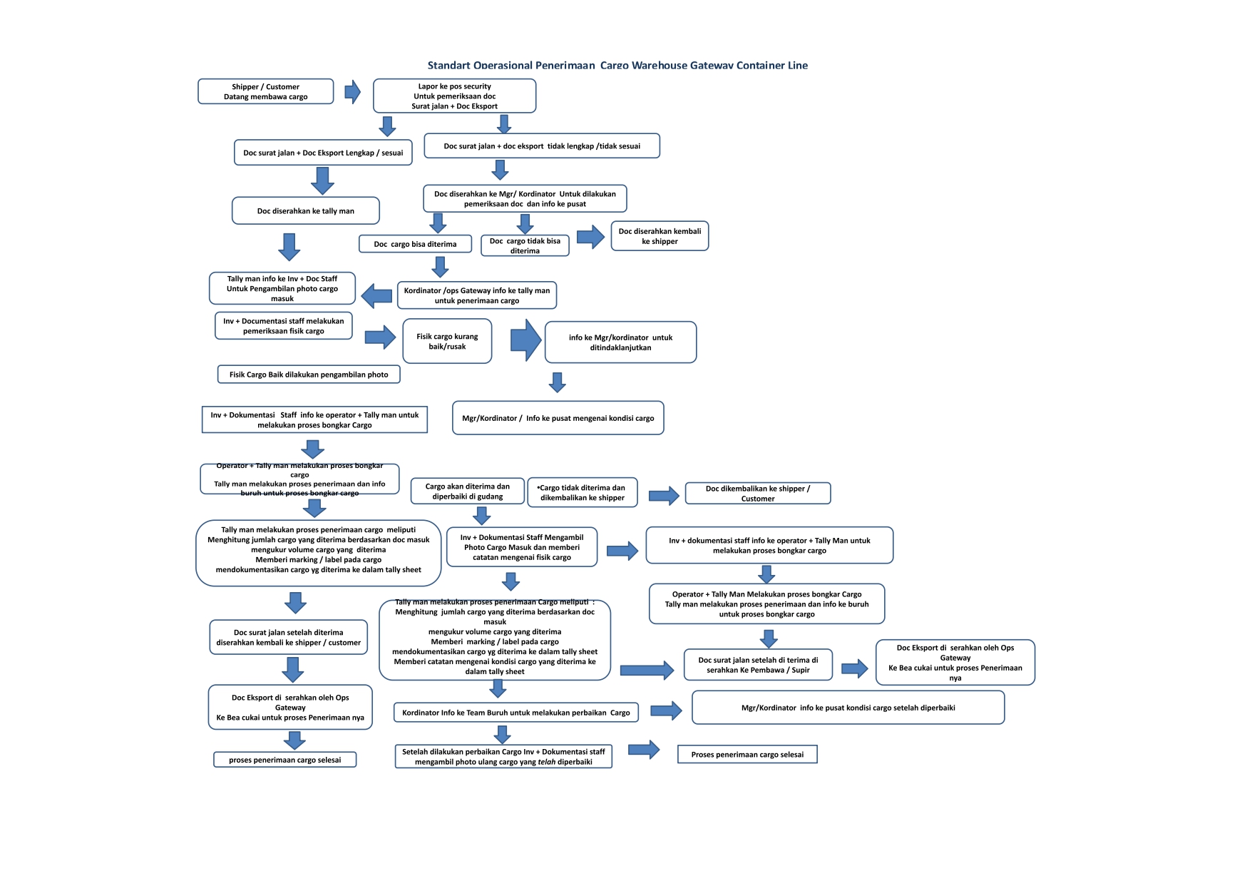
Standart Operational Receiving Cargo